Skip to content
About
Menu Toggle
Westies
Testimonials
HardTech Forum
The HardTech Awards
Founders & Friends
Services
Menu Toggle
Core Expertise
Menu Toggle
Embedded Intelligence
Deep Tech
Connected Sensors
Industries
Menu Toggle
Mining
Clean Tech
Smart Infrastructure
Disciplines
Case Studies
Journal
Careers
Contact
MistyVision
CES 2026
Main Menu
About
Menu Toggle
Westies
Testimonials
HardTech Forum
The HardTech Awards
Founders & Friends
Services
Menu Toggle
Core Expertise
Menu Toggle
Embedded Intelligence
Deep Tech
Connected Sensors
Industries
Menu Toggle
Mining
Clean Tech
Smart Infrastructure
Disciplines
Case Studies
Journal
Careers
Contact
MistyVision
CES 2026
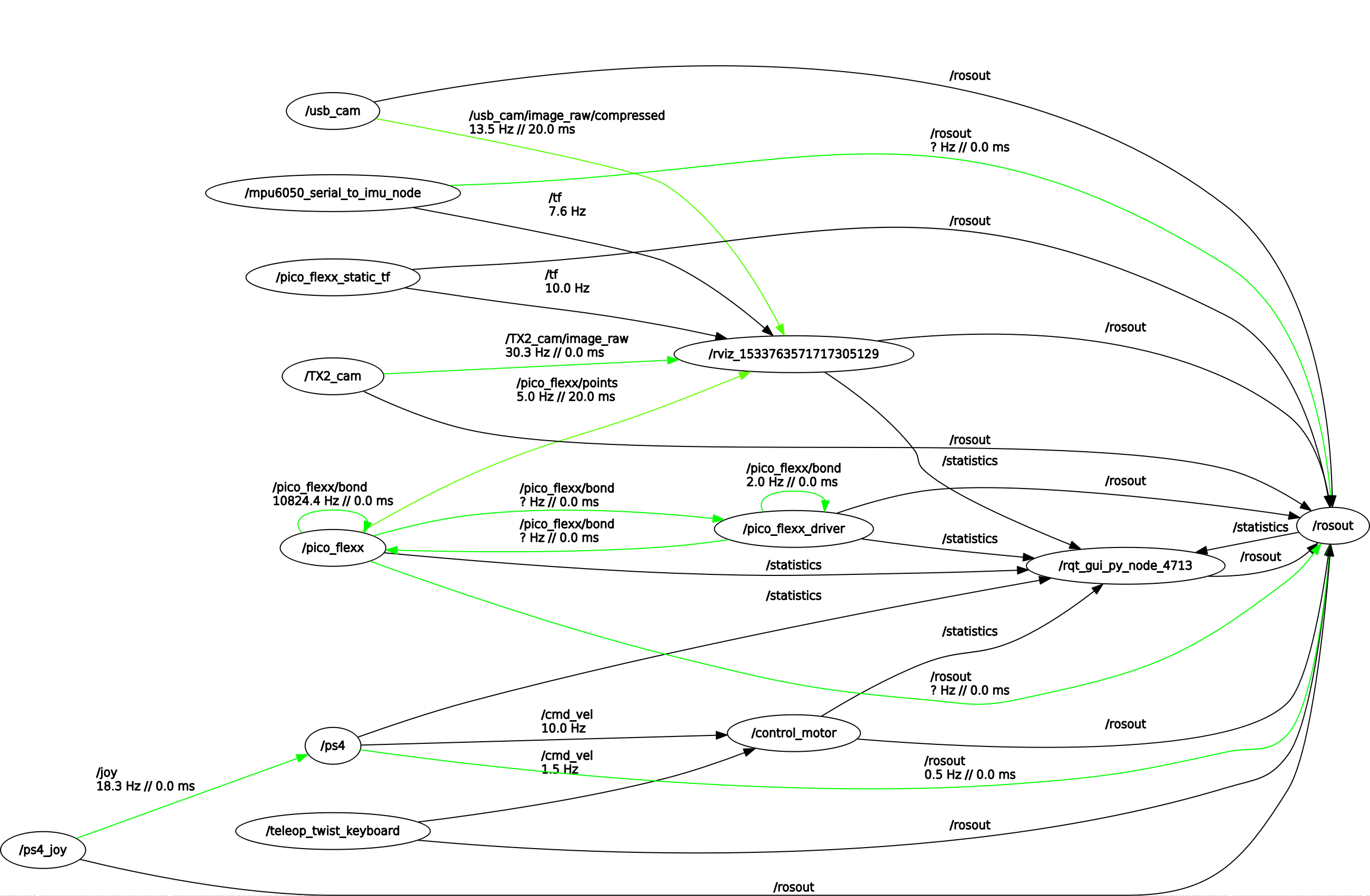
rosgraph
By
Madison Reid
/
01.28.2019
Post navigation
←
Previous Media
Your message has been sent successfully.
OKAY
Please wait...
Scroll to Top